Captuvate is available for iPad, and can be installed from the AppStore here:
Note: you must be using an iPad for this link to work.
Enter your email address below.
We'll email you the AppStore link, and you can open it on your iPad to get started.
Now there’s no need to pool all the business cards your team collects. Instead, scan them quickly in the app and within minutes we’ll return your prospects’ contact data.
Each card is transcribed 3 times, and we then run the results through an algorithm to double-check for accuracy.
Best of all, this happens in the background. So you’re free to scan cards as quickly as you’d like and, once we have the prospect’s verified contact information, we’ll send the calendar invitations on your behalf, automatically.

Once you’ve captured your lead and scheduled a follow-up, discreetly capture notes from your conversation with just a few taps. It’ll help your sales team plan their follow-up conversations, and your prospect will feel like she’s being listened to.
With voice memos, you can quickly record free-form notes which your sales team can listen to directly in Salesforce.com. So lighten your suitcase, and ditch the paper-based trade show lead capture forms!

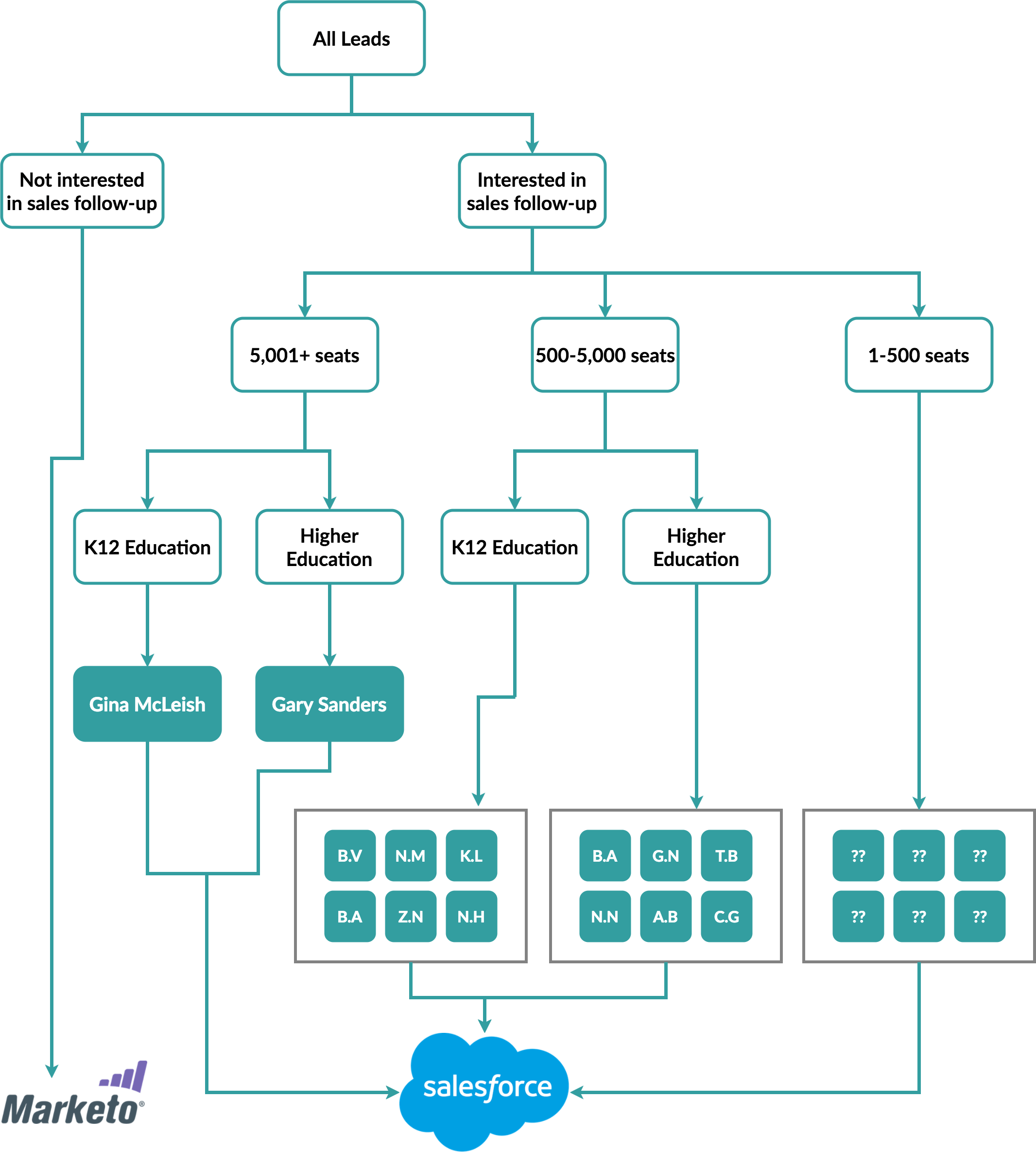
In the example below, the largest prospects are routed straight to named Account Executives. Any mid-market leads are shared equally amongst two sales teams (depending on the prospect's vertical), and smaller leads are pooled for distribution later. All sales-ready leads are synced to Salesforce, and every lead that requires further nurturing is sent to Marketo.

Now there’s no need to pool all the business cards your team collects. Instead, scan them quickly in the app and within minutes we’ll return your prospects’ contact data.
Each card is transcribed 3 times, and we then run the results through an algorithm to double-check for accuracy.
Best of all, this happens in the background. So you’re free to scan cards as quickly as you’d like and, once we have the prospect’s verified contact information, we’ll send the calendar invitations on your behalf, automatically.


We’re in B2B sales, where a small number of high-quality conversations with new leads or existing opportunities can end-up justifying our whole events program.
So don’t lose your best leads in a spreadsheet with 600 swag-hunters.
Instead, create a process for engaging these VIP prospects. It’s the fastest way to improve your ROI from events.
Fast-track the most qualified, most motivated prospects straight to your Sales team.
Reduce the number of A* leads who go AWOL after leaving the booth.
Capture the insights your Sales team need for kick-ass follow-up calls.
Arrange your follow-up steps from the booth, and capture the insights you need to grow your sales pipeline.


Schedule follow-up meetings while at any event
Capture leads even if prospects aren’t ready for a meeting
Send the best follow-ups, using context gathered at the event
Automatically record all data in Salesforce in real-time
Etiam tincidunt diam non lacus mattis finibus. In non est nec felis lobortis pretium ac sit amet purus. Mauris dignissim, enim ut vulputate imperdiet, urna ante maximus orci, nec eleifend erat purus non quam. Vivamus elementum nulla at odio fermentum, in condimentum orci interdum.
Captuvate can be customized for every customer. Contact us for a demo.
Request a demoOr download our demo iPad or iPhone apps from the AppStoreCaptuvate's lead capture app can aggregate all your sales team's calendars into a single view, making it easy to see when your colleagues are available.
With only 2 taps, a meeting is booked. And we even take care of both prospect and salesperson timezones, so you’re not scheduling meetings for 2am!
For every calendar Captuvate integrates with, we store 12 weeks of availability offline. So you can still book follow-ups, even when wifi is unavailable.

It’s vital to start every relationship off on the right foot, so Captuvate automatically delivers a calendar invitation you can be proud of.
First, Captuvate takes into account the information we know about you, your prospect and your designated salesperson. Then, our dynamic templates send information-rich meeting invitations, but without you having to manually type each one. They're a perfect handover for Sales, especially in tandem with voice memos.

Once you’ve captured your lead and scheduled a follow-up, discreetly capture notes from your conversation with just a few taps. It’ll help your sales team plan their follow-up conversations, and your prospect will feel like she’s being listened to.
With voice memos, you can quickly record free-form notes which your sales team can listen to directly in Salesforce.com. So lighten your suitcase, and ditch the paper-based trade show lead capture forms!


Sometimes a prospect’s location, size or vertical can determine who they should be speaking with on your team.
To schedule a meeting with the right team member, simply select from some custom-created attributes and we’ll ensure you’re only shown the relevant calendars.
Do certain prospects require a Sales Engineer, industry specialist or a named individual to be present? No problem — Captuvate will highlight meeting slots where all relevant parties are available.

If you can describe which prospects should be routed to which salespeople, then you have a mapping which we can replicate in Captuvate.
Just as you'd do if you were verbally explaining who your prospect should be speaking with, it's easiest to start by understanding a little more about them. In Captuvate, this is as simple as selecting from a number of pre-created prospect attributes. This is done with a few taps, and can be as flexible as you need.
We then route your prospect in one of the following ways:

Based on your mapping and the information we've gathered about your prospect, we then deliver the correct calendar for you to book a meeting into.
It’s as flexible as you need it to be. Here’s an example:
The largest prospects are routed straight to named Account Executives, mid-market leads are shared equally amongst two sales teams (depending on the prospect's vertical), and smaller leads are pooled for distribution later. All sales-ready leads are synced to Salesforce, and every lead that requires further nurturing can be sent to Marketo.

Now there’s no need to pool all the business cards your team collects. Instead, scan them quickly in the app and within minutes we’ll return your prospects’ contact data.
Each card is transcribed 3 times, and we then run the results through an algorithm to double-check for accuracy.
Best of all, this happens in the background. So you’re free to scan cards as quickly as you’d like and, once we have the prospect’s verified contact information, we’ll send the calendar invitations on your behalf, automatically.
Every lead, voice memo, and calendar appointment can be imported into Salesforce in real-time. As soon as you have a conversation at the booth, your team back at HQ will know about it.
This also gives you more granularity into your tradeshow performance. Instead of only tracking which prospects you scanned at the event, you can dive deeper and calculate how these high-definition conversations influence your sales pipeline.
Oh, and every integration is configured by hand to get your data to where it needs to be.

In the example below, the largest prospects are routed straight to named Account Executives. Any mid-market leads are shared equally amongst two sales teams (depending on the prospect's vertical), and smaller leads are pooled for distribution later. All sales-ready leads are synced to Salesforce, and every lead that requires further nurturing is sent to Marketo.

Capturing leads in Captuvate alongside the trade show badge scanner gives you the best of both worlds.
Captuvate gives you a process for extracting maximum value from your most-engaged prospects. Sales know who to jump on straight-away, and have the context to do-so.
Badge scanners let you capture tons of leads. Even if most of them need to be nurtured before they’re ready for Sales, there’s value in the volume.

Why shouldn't I just scan every prospect's badge?
Maybe you should.
But you should also have a process for engaging your 'better' leads. After all, in B2B sales a few higher-quality trade show leads can end-up paying for a whole event.
But if all you're doing is scanning every prospect's badge, that still leaves your team with A LOT of work to do before they realise any revenue from that lead.
So having a complimentary process — where you're capturing more detail on the leads that are worth your while — can give you the quality and quantity that you need to drive real event ROI.

Why should I try to schedule follow-up conversations from the trade show floor?
Because at every event, you’ll find qualified prospects who are motivated to get the ball rolling and who’ve been intrigued by what you have to say. Strike while the iron is hot and fast-track those prospects into the top of your sales funnel.
When you fail to do this, you're putting your event ROI at risk. If you don’t schedule a next-step immediately you may struggle to recall which prospects were most interested in your offering, and you may never have any further dialogue.
And even if you do segment your hot leads, the average prospect needs multiple touches to schedule a follow-up. By that point, sometimes weeks later, you’ll be the same as any other vendor they struggle to recall, and your momentum will have been lost. Or worse, your competitor may have already started to influence the prospect's buying process around their strengths.

Not every lead is "sales ready". Shouldn't we nurture them first?
Sure, not every lead is sales ready. But many are!
(Especially prospects who have taken the time to engage vendors at a face-to-face event).
And it’s those leads who will have a disproportionately positive effect on how much sales pipeline you generate from your events — if you act on them.
If all leads are treated equally, then sure — it’s “just another lead”. But ask your VP of Sales if her team likes engaging the most motivated, most qualified leads as soon as they can, and we’ll see if she thinks all leads are created equal…!
Plus, in complex B2B sales, evidence suggests that sales teams should be engaging prospects earlier than they are. The argument states that if you're waiting for prospects to shape their requirements without your input, there's a higher likelihood that a competitor's vision will have influenced their thinking — to your detriment.

But not every prospect wants a meeting straight away...
Agreed.
But shaping your booth conversation with the goal of scheduling a follow-up meeting is a great way to qualify your prospects. Even if they kindly decline a follow-up, that doesn't make them worthless — they’re just not ready yet. And your expectations have been set accordingly.
In this case, Captuvate enables you to capture leads — and instantly sync them into Salesforce — even if they don’t require a follow-up conversation straight away. You can still send them your content and slot them into your regular nurturing process.

Isn't this slower than badge scanning?
Yes and no.
If you’re treating all event leads equally, then yes — it’s quicker to blindly scan every prospect’s badge.
But it doesn't take long to schedule a follow-up and record a voice memo using Captuvate. You don’t even have to manually type contact details — we’ll transcribe a prospect’s information from their business card. So we think 30 seconds provides you with a great return-on-time-invested, especially for a super-engaged lead.
And that doesn’t take into account the time you’ve saved your Sales team post-event. You’ll already have synced your leads to Salesforce and scheduled follow-ups with the best leads, saving your team from hours of manual labour trying to uncover those hidden gems within mountains of unqualified badge scans.
Captuvate can be customized for every customer. Contact us for a demo.
Request a demoOr download our demo iPad or iPhone apps from the AppStoreDon't be fooled by research claiming that the buyer's journey is more than half-way complete before they want to talk to a salesperson. In complex B2B sales, the salesperson that gets in early and does most to shape the prospect's vision of a solution wins three-quarters of all contested opportunities.
But your prospects will only want to talk to you if they believe they will learn something valuable about a business issue that matters to them, rather than be subjected to a dreary product pitch.
I like the Captuvate approach: it helps sales people to identify the best prospects and engage them early.
We know that no two exhibitors share the same requirements from a lead capture app, so we configure Captuvate for each customer. (But don't worry. We're so used to it, it doesn't take us very long.)
Need “sales ready” leads synced to Salesforce.com and automatically added to a new Opportunity?
Simple. We can configure your integration to your requirements.
Need certain leads to be sent to one team and other leads sent to a second team?
Easy. We can make sure your leads are sent to the appropriate individuals.
Not bothered about setting appointments and only want to send prospects information?
No problem, we can disable the calendar integration, so you can focus on capturing contact details and sending marketing content.
If you have a requirement, let us know. We’ve baked flexibility into Captuvate so we can tailor the product to your needs.
Captuvate can be customized for every customer. Contact us for a demo.
Request a demoOr download our demo iPad or iPhone apps from the AppStore